关于鼓励支持非公有制经济发展的重要论述重大政策汇编
2019/08/21 10:23












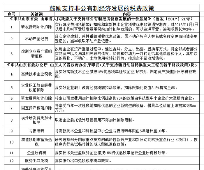
![]()
















相关产品
相关新闻
汇聚向上向善力量 共筑产业发展平台
2025-12-08
“人工智能+机器人与高端装备行业创新技术案例分享研讨会”在协会总部举办
2025-10-21
迎国庆话中秋专家慰问座谈会在协会总部召开
2025-09-30



